Before You Cut Down That Tree……
New Tree Preservation Requirements are in Effect Beginning Tuesday, August 1, 2023.
Trees are an important natural resource. Rolling Meadows enjoys an expansive tree canopy coverage within its boundaries, earning it a “Tree City USA” designation. While our successes are notable, we have suffered some losses due to insufficient regulations. See before and after images below. The City’s Environmental Commission and City Council have teamed together to implement thoughtful and reasonable new laws intended to promote responsible tree preservation when possible, and when not…ensure the planting of new trees that will eventually restore the lost tree canopy.
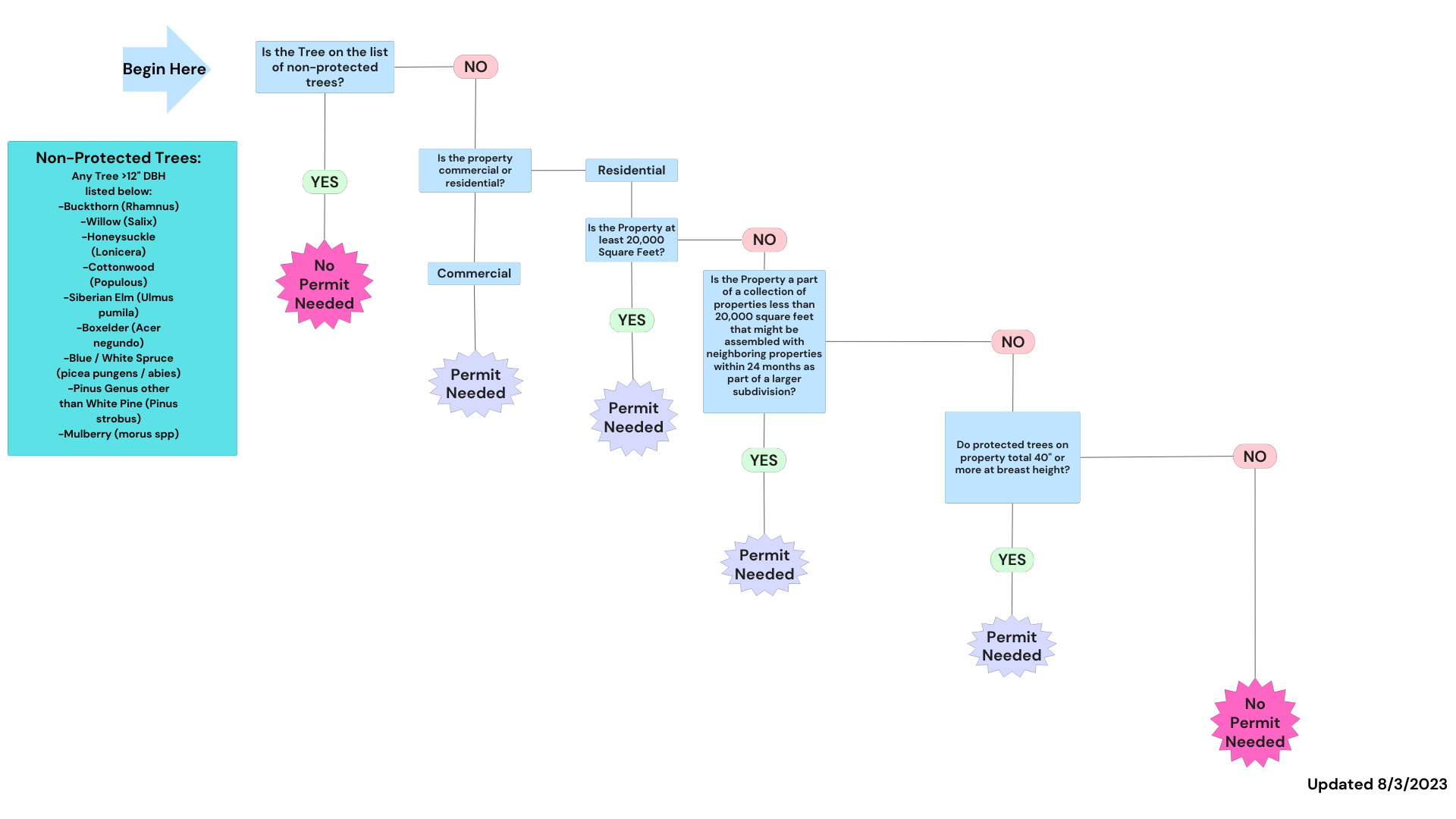
ON ALL NON-SINGLE-FAMILY PROPERTIES, AND SINGLE-FAMILY LOTS EXCEEDING 20,000 SQUARE FEET
Permits are required to remove trees (there are exceptions)
ON residentially zoned properties having < 20,000 square feet with an existing single-family home…
No permits required UNLESS…
- …the trees that are being removed individually or collectively total more than 40” in diameter.
- …the lots are being consolidated with an intent to re-subdivide or redevelop in the future.
The full ordinance can be found at the following link:
Tree Preservation Ordinance Approved 5/23/2023
Do I need a permit? Consult this flowchart.
For a list of frequently asked questions, click here
For a permit application, click here
More questions? Contact Graham Strebler, City Forester at 847-963-0500 or streblerg@cityrm.org
